2022年4月27日,Nature子刊npj Biofilms and Microbiomes(IF5year: 8.97)发表了我院杜予州教授团队题为“Mechanisms of fungal community assembly in wild stoneflies moderated by host characteristics and local environment”的研究论文,该研究系统揭示了襀翅目昆虫(襀翅虫或石蝇)真菌群落的构建机制。

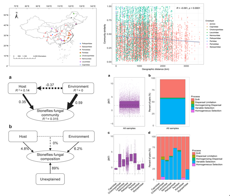
解析微生物群落的构建机制是微生物生态学研究的重要主题之一,也是深入理解宿主与微生物的进化及微生物功能的前提。近年来,越来越多的研究表明确定性和随机性过程同时驱动动物微生物群的构建,但它们在水生昆虫微生物构建中的相对贡献仍然不明确。我们以水质与环境评价的重要指标生物襀翅虫为研究对象,利用扩增子测序技术,对采自我国不同地区的襀翅目8科20属44种155头野生襀翅虫的真菌群落组装机制进行了系统研究。结果表明,襀翅目8个科的真菌群落多样性和网络复杂性存在显著差异,襀翅虫真菌群落在大空间尺度上表现出显著的距离衰减模式。结构方程模型(Structural Equation Model)和方差分解分析(Variance Partitioning Analysis)均表明环境因素(如地理、气候)在塑造襀翅虫真菌群落中起关键作用。中性模型(Neutral Model)和零模型(Null Model)揭示确定性过程在驱动真菌群落构建中比随机性过程发挥更大的作用。然而,生态学因子(如扩散、漂移和选择等)在襀翅目不同科真菌群落构建中的相对贡献存在差异。此外,环境条件也显著影响这些生态因子的强度。因此,我们推测襀翅虫自身属性和环境因素通过改变确定性和随机性过程的相对贡献,进而影响襀翅虫真菌群落的多样性及组成,这也解释了襀翅虫自然种群中真菌群落的时空多样性。该研究为揭示水生节肢动物微生物群落构建机制提供了新的思路。

图1 襀翅虫真菌群落的构建机制
我院青年教师朱玉溪博士为该论文第一作者,杜予州教授为通讯作者,我院研究生霍庆波、赵梦媛、王欣宇和南京农业大学博士生文涛参与了部分工作。该研究得到了国家自然科学基金的资助。
论文链接:https://www.nature.com/articles/s41522-022-00298-9